In September 2025, the State Council approved the *Implementation Plan for the "Strengthening the Foundation" Project for Healthcare*. Subsequently, the *Outline of the 15th Five-Year Plan* (2026–2030), released in March 2026, explicitly reiterated the mandate to implement this project—specifically by bolstering operational support for county-level and grassroots medical institutions, promoting the development of county-level medical communities, and refining the system for mobile medical rounds. As this series of policies continues to be implemented, the enhancement of grassroots medical service capabilities is accelerating, thereby signaling a clearer path for the future development of the mobile medical equipment industry.

In terms of policy orientation, the current strategic deployment focuses primarily on three pillars: "strengthening the grassroots," "solidifying the foundation," and "ensuring basic services." The goal is to ensure that by 2027, residents can reach their nearest medical service point within 15 minutes. Furthermore, by 2030, the facilities, equipment, and digital intelligence capabilities of grassroots healthcare institutions are expected to see significant improvements, while the proportion of total medical services provided by county-level and lower-tier institutions is projected to continue rising. This signifies that, over the coming years, the grassroots healthcare system will undergo a systemic upgrade across various dimensions—including facilities, equipment, service delivery, and digitalization.
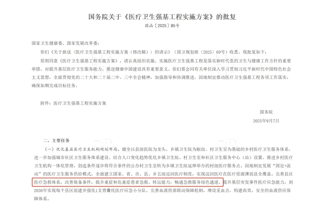
**First: Optimizing the Planning and Layout of Grassroots Healthcare Institutions.**
This involves refining county-level emergency medical systems, upgrading equipment standards, enhancing capabilities for the emergency treatment and transport of critically and severely ill patients, and streamlining "green channels" for emergency services. These measures will further drive the demand for upgrades in emergency medical equipment at the grassroots level.
**Second: Optimizing and Upgrading Facilities and Equipment in County-Level Healthcare Institutions.**
During the 15th Five-Year Plan period, policy explicitly supports the establishment of approximately 1,000 "tightly integrated" county-level medical communities. This initiative includes the coordinated allocation of mobile assets—such as mobile medical vehicles and mobile operating theaters—to bolster medical service coverage in remote regions, mountainous areas, and island communities.
**Third: Enhancing the Level of Digital and Intelligent Services in County-Level Healthcare.**
This entails advancing the digitalization of tightly integrated county-level medical communities and strengthening the interoperability and shared access of digital assets, such as electronic medical records and electronic health archives. This also places higher demands on data collaboration capabilities.
Driven by sustained policy support, the development of primary healthcare capabilities is entering a phase of accelerated growth. For the mobile medical equipment industry, this signifies not only clearer application scenarios but also the potential for further market demand—particularly in areas such as emergency transport and digital-intelligent collaboration.
As a dedicated practitioner deeply rooted in the field of emergency medical services, Sanling Group—Epcon will continue to closely monitor policy trends. By focusing on application scenarios such as primary healthcare and pre-hospital emergency care, the company will constantly enhance its product and service capabilities, thereby providing robust support for the advancement of primary healthcare service standards.
Source:This article has been compiled and shared based on the *Implementation Plan for the Medical and Health Foundation Strengthening Project* (approved by the State Council) and relevant content from the *15th Five-Year Plan* outline.
The “Invisible Guardians” of the Chengdu World University Games APK Ambulances Help Hospitals Ensure Venue Safety